


极速浏览器安装包app是一款专为用户打造的极速浏览器搜索工具,在该工具当中打造了极速的搜索引擎技术,所打造的搜索功能极为的强大且智能,只需要输入相关内容的关键词信息,就可以极速的进行搜索筛选你需要的内容。同时在该浏览器当中更是支持添加各种的插件以及个性化设置,包括了广告屏蔽、实时翻译、复制工具、书签展示、数据同步等等,都可以免费的添加使用。

1、集热点新闻、短视频、小说等内容于一体,及时搜集优质的内容服务。
2、依托360查找强壮的数据根底,引进智能语音查找引擎,精确辨认语音。
3、实时更新抢手头条新闻,力求简略清新,能为给您打造完美的阅览体会。
1、不断优化网页加载速度,为用户争夺每一秒,更能够主动阻拦风险网页。
2、快速分享的同时做到同享简略易用,随时随地和好友同享风趣新闻视频。
3、保藏同步功能,能够安全的云保藏同步,书签保藏一次同步,永不丢掉。
1、意见是咱们前进的动力,在使用过程中有任何问题,欢迎反应给咱们。
2、平台当中提供准确的日历信息,让您能够在百忙之中也能记得是什么日子。
3、提供专属二维码扫描功能,随时随地都能进行二维码展示,扫一扫即可。
极速浏览器安装包当中进行网站的刷新极为的简单且迅速,并且通过网络加速功能,能够完全的避免进不去网页的情况,确保在使用期间不会遇到打不开的情况,一键刷新极为为你解决搜索时遇到的卡顿问题。
胡桃大战史莱姆动漫精彩看点-COM.在哪里可以观看?
2026-02-23 11:33
探索未知的奥秘:C3的魅力与17的新发现
2026-02-23 11:28
一男一女共赏高清电视剧-免费在线播放之选择
2026-02-23 11:28
免费教程揭秘-调色大片观看与制作艺术
2026-02-23 11:23
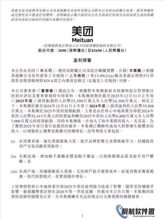
外卖大战太惨烈:美团预告2025年亏损超233亿!
2026-02-23 11:22
免费观看高清视频新体验-感受清晰画质的乐趣
2026-02-23 11:13
《小小梦魇》原班人马新游口碑爆炸!IGN打9分好评
2026-02-23 11:00
哔咔新作揭秘-漫画世界里的未知冒险
2026-02-23 10:53
破解版来袭!解锁盘丝洞APP的无限金币世界 - 神秘奥秘-挑战安全性如何?
2026-02-23 10:48
无人区视频免费观看-全版高清,真的可以吗?
2026-02-23 10:43